

文章下载

摘要
自20世纪80年代以来, 移动通信已彻底改变世界, 对人们的生活产生了深远影响. 在5G成功商用的今天, 人们又开始思考6G 会是什么样子. 作为下一代移动通信系统, 6G不仅在频谱效率、时延、可靠性等通信KPI指标上提出了更高的要求, 其内涵也将涉及人工智能、感知等新元素, 远超传统意义上移动通信的范畴. 为了实现6G愿景, 迫切需要业界研究与之相适应的先进无线技术方案. 本文重点介绍了6G 无线空口多个研究方向的技术趋势和进展, 包括信道编码技术、多址和波形技术、智能超表面技术、智能MIMO(multiple input multiple output) 技术等, 提出并初步验证了一系列创新技术点, 如便车码、格码多址等. 这些创新技术的提出, 对6G愿景和KPI指标的实现起到有力的支撑作用.
全文




























参考文献略,详见原文.
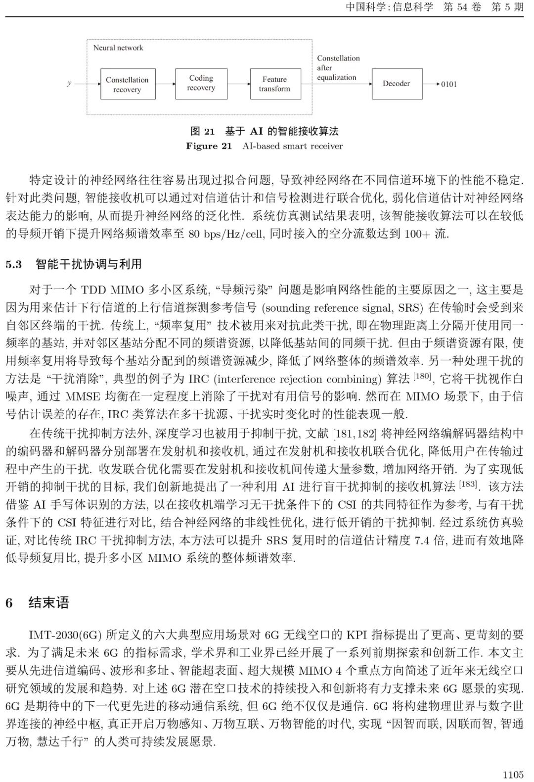
推荐阅读







